Toggle navigation
ANASAYFA
HAKKIMIZDA
Biz Kimiz?
Misyon&Vizyon
Gizlilik Politikası
HİZMETLERİMİZ
Hibe Danışmanlığı
Eğitim Hizmetleri
İletişim Danışmanlığı
Kurumsal Sosyal Sorumluluk Çalışmaları
Ulusal Meslek Standardı & Yeterlilik Hazırlama
Yatırımın Sosyal Geri Dönüşü Analizi
PROJELERİMİZ
IK
İLETİŞİM
HİZMETLERİMİZ
Hibe Danışmanlığı
Proje Geliştirme Danışmanlığı
Proje Uygulama Danışmanlığı
Eğitim Hizmetleri
Güncel Eğitimlerimiz
TÜBİTAK Ar-Ge Destekleri Eğitimi
Proje Döngüsü Yönetimi Eğitimleri
İletişim Danışmanlığı
Kurumsal Sosyal Sorumluluk Çalışmaları
Ulusal Meslek Standardı & Yeterlilik Hazırlama
Yatırımın Sosyal Geri Dönüşü Analizi
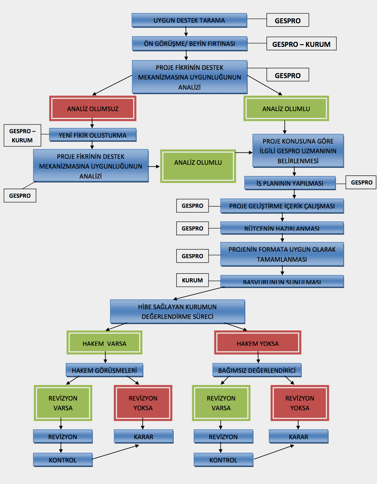
Proje Geliştirme Danışmanlığı
Proje geliştirme danışmanlık hizmeti süreci temel olarak aşağıdaki aşamalardan oluşur.